Tuesday, January 25, 2022

Sony HT ST9 Sound bar – Sony SA ST9 Active speaker system How to enter the BD service mode, power board and amplifier board schematic

 

After correcting the original service problem, perform the following safety check before releasing the set to the customer: Check the antenna terminals, metal trim, “metallized” knobs, screws, and all other exposed metal parts for AC leakage.

All of the units included in the HT-ST9 (SAST9 - SA-WST9-Remote control) are required to confirming operation of SA-ST9. Check in advance that you have all of the units.

Be sure to keep your PC used for service and checking of this unit always updated with the latest version of your anti-virus software.
In case a virus affected unit was found during service, contact your Service Headquarters

NETWORK INFORMATION WRITING AND CHECKING OF NETWORK-NFC OPERATION
When the complete MB1406 board or card WLAN-BT combo are replaced, execute the below BD service mode. And check the operation of wireless or wired LAN and NFC.

Network information writing Procedure:
1. Connect this unit with TV monitor.
2. Press the POWER button to turn the power on.
3. Press button in order of the STOP → [DISPLAY] → PAUSE → [UP] on the remote commander.
(Make the interval when each button is pressed within one second)
4. Enter the BD service mode. The OSD menu on TV monitor can be operated by remote commander.
5. Press the DOWN button on the remote commander to select “Diag”, and press the [+] button on the remote commander.
6. Press the RIGHT button on the remote commander to select “Wireless LAN Test”. (Screen 1)
7. Press the DOWN button on the remote commander to select “[5] Write P2P address to Registry”.
8. Press the [+] button on the remote commander, wait until the display show “Status: Write Successful!” (Screen 2).
9. Press the [BACK] button on the remote commander to return
to category select screen, and press the RIGHT button on the remote commander to select “Bluetooth Device Test”. (Screen 3)
10. Press the [+] button on the remote commander to select “(1) Bluetooth Enable”

11. Press the [+] button on the remote commander, wait until the display show “Status: Bluetooth Enable Successful!” (Screen 4).
12. Press the DOWN button on the remote commander to select “(3) Write Bluetooth device address to Registry”.
13. Press the [+] button on the remote commander, wait until the display show “Status: Write Successful!” (Screen 5).
14. Press the POWER button to turn the power off.

How to enter the BD service mode

BD SERVICE MODE
Note:
The operation in this mode must use a remote commander and TV monitor.
Setting method of the BD service mode:
1. Connect this unit with TV monitor.
2. Press the POWER button to turn the power on.
3. Press button in order of the STOP → [DISPLAY] → PAUSE → [UP] on the remote commander.
(Make the interval when each button is pressed within one second)
4. Enter the BD service mode. The OSD menu on TV monitor can be operated by remote commander.

WIRELESS SOUND COLD RESET
It can initialize various backup information of Subwoofer (SAWST9).
Preparation:
Connect the Subwoofer (SA-WST9) and the Bar Speaker (SAST9) by wireless.
Procedure:
1. Press the POWER button to turn the power on.
2. Press the buttons on the remote commander in the order of STOP → [DISPLAY] → [BACK] → [UP].
3. The on/standby indicator on the Subwoofer (SA-WST9) turns red and flashes, then turns on orange.

4. Unplug the AC cord on the Subwoofer (SA-WST9) from an outlet and insert the AC cord again.

Power board schematic and PWB


Amplifier board schematic



Friday, January 14, 2022

Panasonic SA DK10 DVD Stereo System - US and Canada model – (STK470-050A, RSN311W64B-P) - Power and Amp schematic, How to override the protection

 

Before Repair and Adjustment:
Disconnect AC power, discharge Power Supply Capacitors C566~C569, C782 and C591 through a 10Ω, 5W resistor to ground.
DO NOT SHORT-CIRCUIT DIRECTLY (with a screwdriver blade, for instance), as this may destroy solid state devices.
After repairs are completed, restore power gradually using a variac, to avoid over current.  Current consumption at AC 120V, 60 Hz in NO SIGNAL mode should be ~650mA.

Protection Circuitry
The protection circuitry may have operated if either of the following conditions are noticed:
• No sound is heard when the power is turned on.
• Sound stops during a performance.
The function of this circuitry is to prevent circuitry damage if, for example, the positive and negative speaker connection wires are “shorted”, or if speaker systems with an impedance less than the indicated rated impedance of the amplifier are used.
If this occurs, follow the procedure outlines below:
1. Turn off the power.
2. Determine the cause of the problem and correct it.
3. Turn on the power once again after one minute.
Note : When the protection circuitry functions, the unit will not operate unless the power is first turned OFF and then ON again.

Power supply: AC 120 V, 60Hz

Area: U.S.A - Canada, Signal system: NTSC

TAPE SECTION : AR2 MECHANISM SERIES

CD SECTION : RAE0152Z-3 TRAVERSE DECK SERIES

1.The traverse deck (optical pickup) is an extremely high precision construction and should not be subjected to impact, excessive vibration, or other types of rough handling.
2. In order to prevent static electricity damage to the laser diode, use a short pin or similar tool to short the optical pickup’s flexible circuit boards after they have been disconnected from the main circuit board.
3. Handle the flexible circuit boards with care; excessive force could cause them to be broken.
4. Do not turn the pre-set variable resistor (for adjustment of the laser power); it has been adjusted at the factory.

Beam source: Semiconductor Laser

Total stereo mode power: 65 W per channel (8 Ω)

Record - playback head: Solid permalloy head

Erasure head: Double gap ferrite head

Disc: DVD-Video

Gear for servicing (jig) information

Head Azimuth adjustment

1. Connect the measuring instrument.
2. Replace azimuth screws for both forward and reverse direction after removing the screw-locking bond left on the head base.
3. Playback the azimuth adjustment portion (8kHz, -20dB) of test tape (QZZCFM). Adjust the azimuth adjusting screw until the outputs of the L/Rch are maximized.
Make sure that the difference in the peak level between the left and right channels does not exceed 5dB.
4. Perform the same adjustment in reverse playback mode.
Check of the level difference forward and reverse directions
5. Playback the playback gain adjustment portion (315Hz, 0dB) of test tape (QZZCFM). Check if level difference between forward and reverse direction is within 1.5dB.
6. After the adjustment, apply screw lock to the azimuth adjusting screw.

Transistors and Diodes

Power Amp and Power schematic

Transformer circuit diagram

Printed circuit board – Power Amp

Repairing the mechanism is an expertise work.  Please do not try to do it yourself at home.


Tuesday, January 04, 2022

Philips Home Theatre DVD Player HTD5570 – Disassemble, SMPS and amplifier circuit diagram, troubleshooting, software upgrade procedure, connector pin voltage details.

 

Safety regulations require that during a repair:
Connect the unit to the mains via an isolation transformer.
Replace safety components indicated by the symbol , only by components identical to the original ones. Any other component substitution (other than original type) may increase risk of fire or electrical shock hazard.

Be careful during measurements in the live voltage section. The primary side of the power supply , including the heat sink, carries live mains voltage when you connect the player to the mains (even when the player is “off”!). It is possible to touch copper tracks and/or components in this unshielded primary area, when you service the player. Service personnel must take precautions to prevent touching this area or components in this area.

A “lighting stroke” and a stripe-marked printing on the printed wiring board, indicate the primary side of the power supply.

This unit employs a laser. Only qualified service personnel may remove the cover, or attempt to service this device (due to possible eye injury).

Note: Never replace modules, or components, while the unit is “on”

Centre speaker:

Output power: 166 W RMS (30% THD)

Speaker impedance: 4 ohm
Speaker drivers: 1 x 78 mm (3") full range
Dimensions (WxHxD): 223 x 100 x 80 mm
 Weight: 0.65 kg

Front/Rear speaker:
Output power: 4 x 166 W RMS (30% THD)
Speaker impedance: 4 ohm
Speaker drivers: 1 x 78 mm (3") full range
Dimensions (WxHxD):
HTD5510: 90 x 185 x 82 mm (front/ rear)

Subwoofer
Output power: 166 W RMS (30% THD)
Impedance: 4 ohm
Speaker drivers: 165 mm (6.5") woofer
Dimensions (WxHxD): 178 x 300 x 343 mm
Weight: 3.66 kg
Cable length: 3.3 m

Procedure of replacing the defective loader.

Solder the ESD protection point.

Put a paper clip on the flex foil to short circuit the contacts [see the fig]

Replace the defective loader with new loader

Remove paper clip from the flex foil and connect it to the new loader

Remove solder joint on ESD protection point

[The laser diode of this loader is protected against ESD by a solder  a point short-circuits the laser diode to ground.  For proper functionality of the loader this solder joint must be removed after connecting loader to the set.

Dismantling

Open the top cover. Remove 2 screws on both sides and 4 screws on back panel, then open the cover.

Dismantle the loader. Open the tray, dismantle the CD door, remove 2 screws beside the loader. disconnect connectors(XP100,XP135,XP136),then pull up the loader.

Dismantle the main board. Disconnect connectors(XP221,XP82,XS751),remove 2 screws on the board and 6 screws on back panel.

Dismantle the power board. Remove 4 screws on the board.


Dismantle the front panel and the front control board. Loosen the 2 buckles on both sides and 2 buckles under bottom cover, then remove 5 screws on the front control board.

Software Upgrade

There are 2 ways to software upgrade:
First:
Upgrade from USB:
Copy the upgrade file HTD5510_X X.BIN to USB then press the USB key on RC or SOURCE key on front panel.
When upgrade file detected, select "Yes" to upgrade, select "Cancel" to cancel.
After upgrading begins, a message “DO NOT POWER OFF” will show, or the product will hang up and upgrading failed.

Second:
Upgrade from Disc:
Copy the upgrade file HTD5510_X X.BIN to disc then read the disc.
When upgrade file detected, select "Yes" to upgrade, select “Cancel “to cancel.
After upgrading begins, a message “DO NOT POWER OFF” will show, or the product will hang up and upgrading failed.
2. Check the version information after upgraded.
Press the setup key on RC , select Preference Setup, and then Version info , press OK Key you will see a interface below:

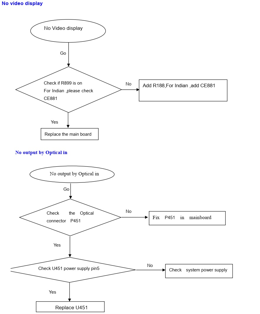
Troubleshooting chart






Power board schematic


Amplifier board circuit diagram TAS 5342 and TAS 5252

CONNECTOR PIN VOLTAGES